La piedra angular del éxito del inversionista es su plan, sin un plan el está esencialmente apostando en contra de las probabilidades y tendría mejor suerte en un casino, donde aunque sea obtiene cerveza gratis.
Si uno esta interesado en invertir en los mercados profesionalmente (o poco profesionalmente) lo primero que uno debe hacer es escribir un plan. El proceso para escribir un plan es bastante sencillo y fue creado cerca de 350 años antes de cristo por Aristoteles…
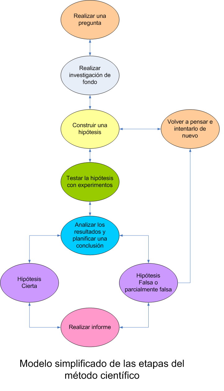
El método científico

1. ¿Formular una pregunta?
Todo comienza por preguntar algo sobre algún fenómeno, en el caso que nos compete una pregunta podría ser:
¿La publicación del dato de inflación en Colombia tiene algún impacto sobre el precio de los Títulos del Tesoro de Colombia (TES)?
2. Realizar una investigación a fondo
La segunda parte del proceso comienza entonces por observar el fenómeno bajo estudio, tendríamos que regresar en la historia y ver como fueron los movimientos de los precios cuando se publicó el dato de inflación. (Algo que no vamos a hacer en este artículo). En esta etapa podemos descubrir cosas que no estaban incluidas en nuestra pregunta original, por ejemplo, que el dato de inflación en si mismo no es tan importante, como la relación entre la inflación real y la inflación esperada en lo respectivo al impacto sobre los precios.
3. Construir una hipótesis
Después de analizar las observaciones podemos llegar a la conclusión que efectivamente la publicación del dato de inflación y la existencia de diferencias entre el dato publicado y el dato esperado tiene un impacto sobre el precio de los TES. También puede que hubiéramos identificado que cuando la diferencia entre las dos variables es positiva tiene un efecto diferente sobre los precios que cuando es negativa, e incluso pudimos haber tomado mediciones de que tanto impacto sobre el movimiento de precios se genera, cuando las diferencia de las dos variables es de diferentes magnitudes.
Con esta información puede que estemos en capacidad de formular una hipótesis, como puede que no y tengamos que volver al paso 2 a seguir observando y analizando.
Una hipótesis se vería entonces de la siguiente forma:
Cuando la diferencia entre la inflación esperada y la inflación real es positiva y mayor al X% los precios de los TES varian en Y% en un N% de las observaciones.
Ahora, como nuestro ejercicio no es académico sino práctico y orientado a dar resultados tangibles en el mercado, podríamos convertir nuestra hipótesis en una serie de acciones de compra y venta.
Cuando la diferencia entre la inflación esperada y la inflación real es positiva y mayor al X% debo (Comprar/Vender) TES tantos (segundos, minutos, horas) después de la publicación del dato y (Vender/Comprar) TES cuando el movimiento de precios de los TES alcance un porcentaje de variación de Y% o cuando ocurra un porcentaje de variación negativa de K%.
4. Probar la hipótesis con experimentos:
Con esta hipótesis planteada, podemos volver sobre los datos históricos de inflación y valoración de los TES y construir estadísticas que nos permitan calcular el número de veces que nuestra hipótesis se probo cierta versus el numero de veces que no lo fue y determinar si tiene potencial de generar resultados positivos en el mercado.
4.1 Prueba en dos vias:
El proceso de prueba de las hipótesis ocurre en dos vías:
Backtesting: Probamos hacia el pasado e identificamos los momentos en los que se activó el experimento (publicación del dato de inflación) y calculamos resultados.
Forwardtesting: Probamos hacia el futuro, sin saber que es lo que va a ocurrir. Para esto podemos simplemente correr el backtesting sobre un periodo de observación en el pasado y dejar otro periodo del pasado sin probar, para posteriormente correr el forwardtesting. Para esto es útil usar herramientas que permitan recrear el comportamiento del mercado (market replay) y correr las pruebas «como si» se estuviera corriendo en tiempo real, con la diferencia que se puede acelerar la velocidad a la cual se recrea el mercado para hacer las cosas más eficientes.
4. Realizar un informe:
Si la hipótesis es cierta (se generan resultados positivos) se procede a documentarla y formular una estrategia que forme parte del plan de inversión, si la hipótesis es falsa, simplemente la descarto o la replanteo y reinicio el proceso de prueba.
En la medida que se tengan mas hipótesis probadas, mas versátil será el plan del inversionista.
Lo mas importante es que para comenzar a tener resultados positivos solo se necesita que UNA HIPOTESIS se pruebe cierta… Por tanto ¿Qué espera para comenzar su plan?
